為進一步提升您的轉運體驗,樂一番持續優化服務流程。結合廣大用戶的使用反饋,我們近期正式完成了系統功能、物流線路及增值服務的多項升級。本次升級將於11月6日 16:00正式上線,現將具體優化內容公告如下:
(此次升級功能與目前參加體驗新系統的功能相同)
一、申報緩存功能上線
為解決申報過程中訊息誤退丟失、重複填寫的困擾,全新上線的“申報訊息緩存功能”,可自動保存您填寫的申報內容,讓申報流程更加順暢高效。
功能使用提示:
1、若您在編輯或新增申報訊息後,未切換路線,已填寫的申報訊息將自動完整保存草稿,無需重新填寫;
2、若您在編輯或新增申報訊息後,DHL及日本郵政線路:切換路線後,如遇部分申報訊息為空,請手動補充確認,以確保訊息準確無誤;
3、緩存時效說明:系統緩存的有效時間爲30分鐘。若中途修改或新增內容,請務必在此時間內儘快提交,以免訊息失效。
二、日本郵政(航空/海運)調整
日本郵政:價值20萬日元以上的包裹航空、海運全面開放啦!注意:需額外向日本海關提交出口申報,待審核批准後方可繼續運輸。相關審覈需要一定處理時間,請您提前規劃並耐心等待。
日本郵政對代為申報的包裹收取3,200日元/件的手續費。
三、增值服務升級
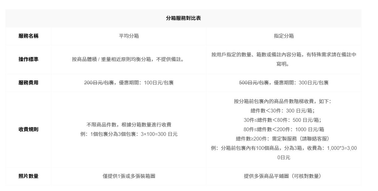
全新優化分箱服務,爲您提供更靈活的包裹拆分解決方案。
【指定分箱】進行全面升級:對易碎品提供免費加固服務並提供多張商品平鋪圖給用戶用於核對數量,爲您的包裹保駕護航!

平均分箱
操作說明:
1、在【包裹管理】中選擇【平均分箱】,輸入指定目標箱數(如 “分成 2 箱”);
2、倉庫操作員按包裹體積、重量均衡分配,不保證各箱商品種類 / 數量一致。
溫馨提示
本服務不提供備註,若有特殊需求請勾選【指定分箱】服務。
指定分箱
操作說明:
1、在【包裹管理】中選【指定分箱】,備註寫明分箱要求(如指定物品裝箱、箱數、數量等);
2、本服務按分箱前商品件數對應的階梯費用 × 箱數收費。例:29個商品分 3 箱,收費爲 3×300=900日元;
3、【指定分箱】將對易碎品免費提供加固服務;
4、【指定分箱】提供多張商品平鋪圖,並還原賣家原包裝。
溫馨提示
1、選擇本服務後,若您指定單一物品進行分箱操作:包裹內並未找到該物品,將默認收取 100 日元並駁回該分箱請求;若涉及多個商品,則按默認規則進行分箱處理;
2、指定分箱服務提供以下拆解操作,例:1)拆除 CD 外包裝僅保留小卡;2)拆開扭蛋留存零部件。若您有類似需求,請務必在分箱備註中提前註明;
3、指定分箱服務不提供以下拆解操作,例:1)裁取雜誌/書籍僅保留指定頁面;2)需要使用螺絲起子等工具進行的商品拆卸。若您有類似需求,請提前聯繫樂一番官網在線客服諮詢。
您可登錄樂一番官網體驗全新服務。如在使用過程中遇到任何問題,可通過樂一番官網聯繫在線客服諮詢。感謝您長期以來的信任與支持。














